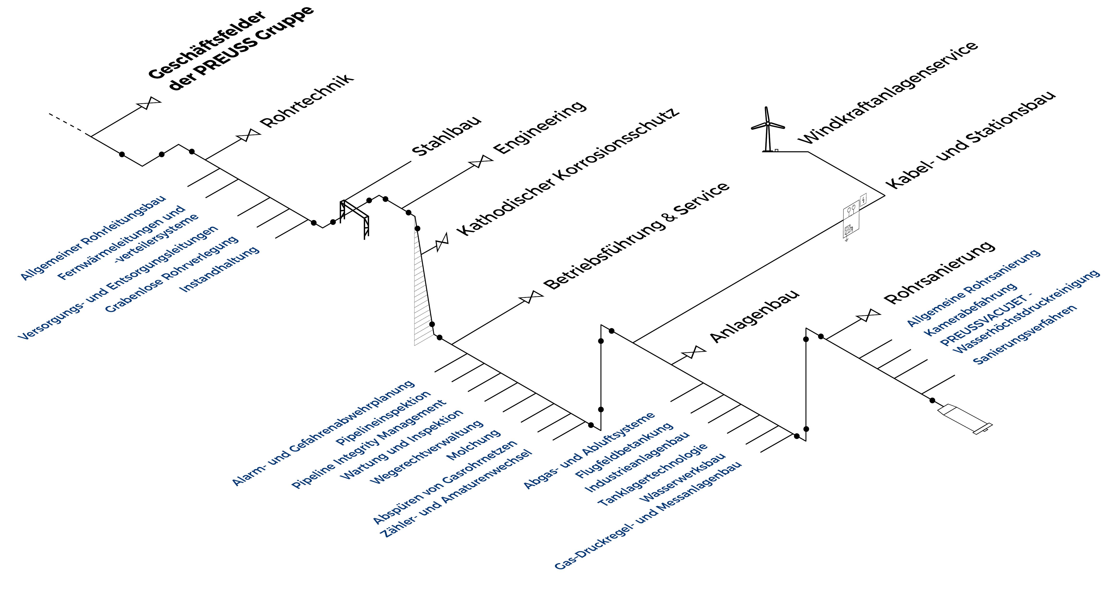
Rohrtechnik

individuelle Marketingtools für die Einzelgesellschaften

Windkraftanlagenservice

eine optimale Kommunikation nach außen

Stahlbau

überzeugende, zielgruppenorientierte Präsentation für Partner, Akquise und Recruiting

Kathodischer Korrosionsschutz

Angebote von Inhouse-Schulungen für Präsentationen und Marketing-Belange

Betriebsführung & Service

als engagierte Ansprechpartnerinnen für die Kolleginnen und Kollegen da sein und die Marketingbedürfnisse gemeinsam für Sie umsetzen

Anlagenbau

Rohrsanierung

Engineering

  • Kabel- und Stationsbau

    weitere Informationen

  • Rohrtechnik

    individuelle Marketingtools für die Einzelgesellschaften

  • Windkraftanlagenservice

    eine optimale Kommunikation nach außen

  • Stahlbau

    überzeugende, zielgruppenorientierte Präsentation für Partner, Akquise und Recruiting

  • Kathodischer Korrosionsschutz

    Angebote von Inhouse-Schulungen für Präsentationen und Marketing-Belange

  • Betriebsführung & Service

    als engagierte Ansprechpartnerinnen für die Kolleginnen und Kollegen da sein und die Marketingbedürfnisse gemeinsam für Sie umsetzen

  • Anlagenbau

  • Rohrsanierung

  • Engineering

Geht alles. Mit uns.

Lorem ipsum dolor sit amet, consectetur adipiscing elit, sed do eiusmod tempor incididunt ut labore et dolore magna aliqua. Ut enim ad minim veniam, quis nostrud exercitation ullamco laboris nisi ut aliquip ex ea commodo consequat.